2.有余数的除法(二) - 精版答案
第1题

第2题
5 4 4 3 9 8
第3题
6 8 8 7 5 8
第4题
余数是1的算式:
64÷7 28÷3 55÷6
余数是2的算式:
56÷9 37÷5 23÷7 17÷3
第5题
(1)B (2)A
第6题
25÷3=8(个)……1(个)
第7题
60÷9=6……6 63÷8=7……7

46÷5=9……1 52÷6=8……4

第8题
32÷6=5(组)……2(人)
第9题
分析:本题考查学生对于有余数的除法各部分间关系的掌握。题中给了60、4、8、7四个数,要求组成一个有余数的除法算式。因为余数一定要比除数小,所以只要确定下来余数,这道题就迎刃而解了。题中所给数只有4最小,所以只有4才能作余数,最大的数字60只能作被除数,7和8则可以作除数或商,所以可填写为60÷8=7……4或60÷7=8……4。
解答:
60÷8=7……4或60÷7=8……4
第10题
(1)最大:5 最小:1
(2)6×8+5=53
第11题
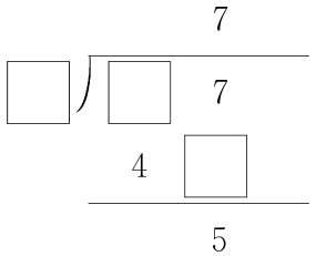
分析:本题考查了学生对有余数的除法各部分间关系的掌握和对除法竖式的理解。
观察第1个竖式
,给了除数7,竖式中第一层积是5□,那么就想7和几相乘得5□,那么商就是几,因为7×8=56,所以商是8,竖式可填写为
。又因为余数是2,所以
上面应该是2和6的和
,由于十位相减后没有余数,因此被除数十位上的数字应该是5,第1个竖式填写完成后是
。
观察第2个竖式
,因为被除数个位上的数字7减去2才会得到余数5,所以4□的□中应该填2。又因为十位相减后没有余数,所以被除数十位上的数字应该是4,竖式就变成
,再想7和几相乘得42,那么除数就是几,由于6×7=42,因此除数是6,第2个竖式填写完成后是
。
解答:
……(4分)
……(3分)
第12题
分析:本题考查学生对有余数除法含义的理解。有一堆苹果,比30个多,比50个少,平均分给6个人,多2个。根据“被除数=商×除数+余数”,考虑都有哪些数和6相乘再加上2的得数大于30且小于50。想6×6=36,36+2=38;6×7=42,42+2=44,那么这些苹果可能有38个或44个。同时这些苹果平均分给9个人,少1个,就考虑都有哪些数和9相乘再减去1的得数大于30且小于50。想4×9=36,36-1=35;5×9=45,45-1=44,那么这些苹果可能有35个或44个。找出两次结果相同的苹果个数,可知这堆苹果有44个。
(4)小题是根据上面的解题方法来求盒子里有多少个皮球。盒子里的皮球不到30个,如果4个4个地拿,剩1个,那么就考虑哪些数和4相乘的得数小于30。想2×4=8,3×4=12,4×4=16,4×5=20,4×6=24,4×7=28,所以这些数可能是2、3、4、5、6、7,而皮球的个数就可能是9、13、17、21、25、29。如果7个7个地拿,也剩1个,那么就考虑哪些数和7相乘的得数小于30。想2×7=14,3×7=21,4×7=28,所以皮球的个数可能是15、22、29。找出两次结果相同的皮球个数,可知盒子里有29个皮球。
解答:
(1)36、42、48 38或44……(4分)
(2)36、45 35或44……(4分)
(3)44……(4分)
(4)29个……(4分)