8.评价我们的太阳能热水器 - 精版答案
第1题
(1)√ 解析:本题考查对比实验的公平性,除了热水器本身,其他条件都应该保持一致。
(2)√ 解析:本题考查研究过程中合作交流的重要性。通过交流,可以取长补短,找到自己设计的太阳能热水器有哪些需要改进的地方。
(3)× 解析:本题考查太阳能热水器的基本特点。太阳能热水器的摆放角度与阳光垂直时,它吸收的热能最多。
(4)× 解析:本题考查太阳能热水器的基本特点。太阳能热水器的材料中负责吸收热量的部分选黑色比较好,但在太阳能热水器上还有一些材料是需要反射光线的,选不易吸光的浅色比较好。
(5)× 解析:本题考查太阳能热水器的基本特点。自制的简易太阳能热水器的效能与天气有关,与所选择的材料也有一定的关系。
第2题
(1)C 解析:本题考查太阳能热水器的特点。太阳能热水器一般倾斜的角度和当地纬度一致。这样容易保持集热面和阳光垂直,尽可能得到最强的光,并吸收最大的热量。
(2)C 解析:本题考查太阳能热水器的特点。需要吸热的部分涂黑,需要反射光线的部分涂白或银白色。
(3)B 解析:本题考查检验太阳能热水器的标准。试验太阳能热水器的效果,一定是在室外进行实验的,因此应该将热水器的水与室外的水进行比较,才具有公平性和说服力。
(4)C 解析:太阳能热水器利用太阳来加热,节省电力等,值得推广。
(5)B 解析:本题考查温度计的正确使用。用温度计测量物体的温度,读数时,视线要与液柱相垂直,与液柱上表面相齐平。
(6)A 解析:本题考查制作太阳能热水器的注意事项。在集热器周围填充好保温材料是正确的方法。
第3题
(1)在装同样温度,同样多的水的情况下观察哪个太阳能热水器升温较快。
解析:除了按相同的检验标准外,还应遵循一些共同的规则,这样才能准确评价太阳能热水器性能的优劣。要注意以下四方面:要装同样温度的冷水;要装同样多的适量的冷水;要同时放到阳光下;要实事求是,认真记录。
(2)①在盒子内外层之间填充旧棉布、泡沫塑料等保温材料。内层贴锡箔纸,通过反光增加塑料小瓶的受热面积。
②尽可能用更薄的塑料小瓶,外面的黑纸要粘贴紧密,不留缝隙,让黑纸吸收的热量更高效地传递给瓶内的水。
③在盒子两侧摆放4块平面镜,调整合适的角度让更多的光线反射到集热器上。
④扩大凹面镜的面积或增加凹面镜的数量,并调整相应的角度让更多的光线会聚在集热器上,盒盖用透光性好的塑料薄膜。
解析:改进的方法从保温和升温两个角度考虑,回答合理即可。
第4题

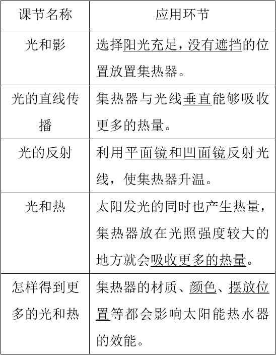
解析:本题是对本单元有关光和热知识的回顾,在制作太阳能热水器的过程中,充分利用了光和热的原理,比如没有遮挡的地方阳光比较充足,利用了光和影的知识,而光线与物体表面垂直的情况下吸热能力强,利用了光和热的关系的相关知识等等。
第5题
(1)A作品的集热器颜色深,能更好地吸收太阳能。B作品的集热器是一种金属容器,金属容器传热较快。
(2)黑色塑料容器更适合做集热器。因为B作品中的金属容器传热快,升温快,降温也快,不利于保温。
(3)A作品应该填充一些保温材料,如泡沫塑料等;B作品的集热器使用深色的、导热性差一些的材料。将两组作品的盒身涂成黑色,便于盒体保温。
综合解析:集热器的设计要考虑保温和升温两个方面,通常情况下,金属材料要比塑料材料降温快,在没有很好的保温措施的情况下,不适合做集热器。对于太阳能的保温措施,多采用填充手法,即用一些隔热的材料将集热器周围填满,减少空气流通,有利于保温。
第6题
(1)①增强了太阳能热水器的吸热本领 ②太阳能热水器得到的光比较强 ③减少了因空气流动带走纸盒内热量的损失 ④利用反射光对瓶身加热
综合解析:本题考查了制作太阳能热水器过程中的注意事项。集热器材料的颜色、集热器摆放的角度、保温效果的考虑、反射光线的考虑等都需要注意。
(2)①增强了保温能力 ②增强了吸热能力 ③增加了更多的光线照射,使其吸收的热量增加 ④利用凹面镜可以使集热器的吸热能力增强。
综合解析:本题考查了制作太阳能热水器过程中的改进方法。增强保温效果、改变颜色增强吸热能力、利用平面镜增加光线、利用凹面镜会聚光线等都是提高太阳能热水器效能的好方法。