六年级科学(下册) - 第三单元 宇宙
1.地球的卫星——月球
P47 搜集有关月球的资料,相互交流并记录在我们的“月球卡”上。


2.月相的变化
P49我们认为月相的变化是否有规律?有什么规律?我们认为下半月的月相将如何变化?
我们认为月相的变化是有规律的。
上半月,由缺到圆,亮面在右侧,亮面面积逐渐变大,直至满月。
下半月,由圆到缺,亮面在左侧,亮面面积逐渐变小,直至朔月。
P50在1~8的位置,我们观察到的“月球”的亮面大小一样吗?亮面朝向一样吗?
在1~8的位置,我们观察到的“月球”的亮面大小不一样。亮面总是朝向“太阳”的方向。
P50如果有些时候我们观察不到天空中的月相,该怎么办呢?
有些时候我们观察不到天空中的月相,可以借助月相的变化规律推测月相是如何变化的。同时需要明确:观察到的月相越多,获取的证据就越多,做出的推测就越可靠。
P50我们也可以在夜晚做一些观察,与白天对比一下,月相有什么变化?
同一天的不同时刻观察月相,会发现月相逐渐西移。
3.我们来造“环形山”
P51环形山是怎样形成的呢?
环形山可能是由流星体撞击月球而形成的。
P51我们用什么方法来造环形山?
我们可以用“撞击法”和“喷水法”来造环形山。
P51我们要用哪些材料呢?
用“撞击法”造“环形山”。实验材料:沙堆、大小不同的玻璃球若干。
用“喷水法”造“环形山”。实验材料:盘子、沙、注射器、细胶管、水。
P51是不是和地球上的火山喷发一样?
用“喷水法”造环形山的过程类似于地球上的火山喷发。
P52在造“环形山”的过程中有什么发现?
用“撞击法”能造出不同的“环形山”,撞击球的大小和速度影响“环形山”的大小和深浅。
用“喷水法”能造出不同的“环形山”,喷射口的大小和喷射物的多少影响“环形山”的大小和深浅。
P52关于月球上环形山如何形成的,我们有哪些推测?依据是什么?
通过 “撞击法”和“喷水法”造“环形山”的模拟实验,我们可以推测环形山是由流星体撞击月球和月球内部火山喷发形成的。
4.日食和月食
P53仔细观察日食发生的过程图,我们有什么发现?
观察日食发生过程图,我们会发现日食发生的特点:(1)太阳被物体挡住。(2)挡光物体是球形或圆形,看上去和太阳差不多大。(3)地球、挡光物体和太阳差不多在一条直线上。(4)挡光物体在运动。
P53根据日食发生的几个特点,我们可以做出什么推测?我们能否设计一个模拟实验来验证自己的推测。
我们的推测:发生日食的原因是月球挡住了太阳射向地球的光。
实验材料:手电筒、玻璃球、乒乓球。
实验步骤:(1)用手电筒代表太阳,玻璃球代表月球,乒乓球代表地球。
(2)使玻璃球自西向东绕乒乓球转动一周,表示月球绕地球一周,注意观察三者之间的位置关系和实验现象,并记录下来。
P54我知道月食的形成:
当地球处在太阳和月球之间时,月球运动到地球的影子中,地球挡住了太阳射向月球的光,这时地球上的人只能看到月球的一部分或完全看不到,这样就形成了月食。
5.太阳系
P55除了地球、月球外,我们还知道有哪些天体在围绕太阳运动?这些天体有什么特点?它们在排列上是怎样的?
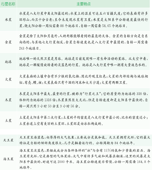
水星、金星、火星、木星、土星、天王星、海王星也在围绕太阳运动。
按它们距离太阳由近到远的顺序,依次是水星、金星、地球、火星、木星、土星、天王星、海王星。

P56计算一下,假如将太阳的直径缩小为14厘米,其他行星的直径该是多大?
行星与太阳的距离又是多远呢?我们能在操场上完成这样的游戏吗?

通过计算我们会发现,一般学校的操场是无法完成这样的建模活动的。
P56在建造模型的过程中我们有什么体会和发现?
天体离太阳越远,其公转的距离就越长,因此其公转一周所用的时间就越长。
6.在星空中(一)
P58仔细观察,如何借助大熊座找到北极星?
北极星是颗不太亮的星星,但我们可以借助大熊星座比较轻易地找到北极星。由北斗七星勺子前沿的两颗星,向勺口前端直线延长,在这两颗星距离的五倍处找到的那颗星就是北极星。这两颗星也称作“指极星”。
P58我们还知道天空中有哪些星座?它们的形状有何特征?有哪些动人的传说故事?收集相关的资料以便交流。
(1)天鹅座。
如果把天鹅座中几颗比较亮的星连接起来,便构成一个大十字架,与初夏南天的南十字座遥遥相对,因而被人们称为“北十字”。天鹅座可以看见的星星大致有184颗,古希腊天文学家把北十字以及周围的所有星斗想象成一只展翅飞翔的天鹅,在这只天鹅尾部有一颗亮星——天津四。在天津四的东面不远处,还有一颗很著名的星星,叫天鹅座61星,它是除太阳外离地球最近的第十三位恒星,眼力好的人可以在晴朗的夜空中看到它。
(2)天琴座。
天琴座最亮的星为天琴座α星,也就是我们常说的“织女星”。它是全天第五亮星,在北天球排名第二,仅次于牧夫座的大角星,亮度是太阳的25倍。织女星是第一颗被天文学家准确测定距离的恒星。每年的4月19日至23日,天琴座里会出现很著名的流星雨。
(3)天鹰座。
天鹰座位于银河的东岸,大半浸于银河之中。天鹰座用肉眼能看见的星星大致有85颗。在这只雄鹰的心脏处,有一颗天鹰座中最亮的α星,这就是我们熟悉的牛郎星。牛郎星是一颗和太阳相似的恒星,能发光发热,表面温度高达8000℃。
7.在星空中(二)
P59你知道牛郎织女的故事吗?
牛郎是牛家庄的一个孤儿,依靠哥嫂过活。嫂子为人刻薄,经常虐待他,他被迫分家出来,靠一头老牛自耕自食。这头老牛很通灵性,有一天,织女和诸仙女下凡嬉戏,在河里洗澡,老牛劝牛郎去见,后来他们很谈得来明白了各自的难处,织女便做了牛郎的妻子。婚后,他们男耕女织,生了一儿一女,生活十分美满幸福。不料天帝查知此事,派王母娘娘押解织女回天庭受审。老牛不忍他们妻离子散,于是触断头上的角,变成一只小船,让牛郎挑着儿女乘船追赶。眼看就要追上织女了,王母娘娘忽然拔下头上的金钗,在天空划出了一条波涛滚滚的银河。牛郎无法过河,只能在河边与织女遥望对泣。他们坚贞的爱情感动了喜鹊,无数喜鹊飞来,用身体搭成一道跨越天河的彩桥,让牛郎织女在天河上相会。玉帝无奈,只好允许牛郎织女每年七月七日在鹊桥上会面一次,喜鹊也会在身边。以后每年的七月七日牛郎织女都会见面了。